MikroTik Cloud Router Switch CRS326-24S+2Q+RM, 650MHz CPU, 64MB, 1x10/100, 24x10G, 2x40G, USB vrátane. L5
MikroTik Cloud Router Switch CRS326-24S+2Q+RM, 650MHz CPU, 64MB, 1x10/100, 24x10G, 2x40G, USB vrátane. L5
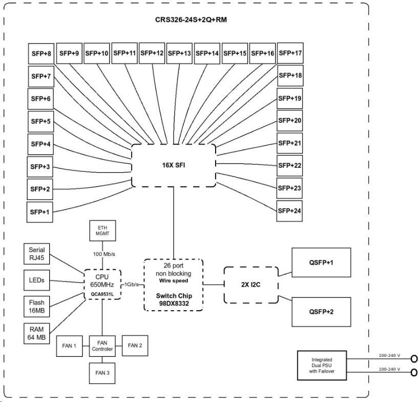
Cloudový smerovač CRS326-24S+2Q+RM
Ak pracujete s veľkými objemami dát, napríklad ako poskytovateľ internetových služieb alebo správca dátového centra, CRS326-24S+2Q+RM je ideálnym vylepšením pre vašu sieť. CRS326-24S+2Q+RM je prvým produktom s portami QSFP+ s rýchlosťou 40 Gb/s, ktorý poskytuje mimoriadne rýchle a stabilné optické pripojenie.
Vysoký výkon
Prepínač má celkovo 2 porty QSFP+ a 24 portov SFP+, ktoré poskytujú celkovú priepustnosť 320 Gb/s a prepínaciu kapacitu 640 Gb/s s rýchlosťou presmerovania 252 Mpps pre najbežnejšie pakety.
Redundantný zdroj napájania
CRS326-24S+2Q+RM sa ľahko spravuje - má port USB plnej veľkosti na konfiguráciu a dva zdroje napájania na redundanciu.
Dva operačné systémy
Môžete si vybrať medzi legendárnym, funkciami nabitým systémom RouterOS na nasadenie alebo jednoduchším, ale výkonným systémom SwOS. Ak chcete v CRS používať smerovanie a ďalšie funkcie vrstvy L3, použite RouterOS.
Obsah balenia
- Zariadenie
- (2) napájací adaptér
- 19" rackové držiaky
| CPU | 650 MHz |
| Typ CPU | QCA9531 |
| RAM | 64 MB |
| Počet portov 10/100 | 1 |
| porty 10G SFP+ | 24 |
| porty 40G QSFP+ | 2 |
| Redundantný zdroj napájania | Áno |
| Port USB | USB typu A |
| Rozmery | 443 x 183 x 44 mm |
| Operačný systém | RouterOS alebo SwitchOS |
| Rozsah prevádzkových teplôt | -20C až 60C |
| Licencia | L5 |
| Maximálna spotreba energie | 69W |
- Datasheet
- Diagnostika chybnej jednotky
- Ako sa brániť proti ESD
- všetky informácie o produktoch MikroTik
- aktuálna verzia RouterOS na stiahnutie
- aktuálna verzia WinBoxu
- výpočet parametrov bezdrôtového spojenia
..



